临床背景:乳腺癌,作为女性最常见的恶性肿瘤,治疗后仍有很多患者在数年后出现远处转移,这对患者而言极为危险。研究表明,虽然乳腺癌患者中出现PTEN基因突变的比例不到10%,但PTEN蛋白低表达的现象却极为普遍。这些没有基因突变但PTEN蛋白表达水平偏低的乳腺癌患者,如何能在临床治疗前被精准筛选出来,成为当前医学界亟待解决的一大挑战。
近日,我们欣喜地迎来了一则令人振奋的消息。澳网(中国区)研究院院长、德国洪堡大学和自由大学医学博士安俊峰,携手郑州大学第一附属医院医学研究中心秦志海教授团队,共同在肿瘤学权威期刊Journal of Experimental & Clinical Cancer Research上发表了一篇题为“Chemotherapy-induced PTEN-L secretion promotes the selection of PTEN-deficient tumor cells”的研究论文,其SCI影响因子高达11.3,意味着该研究在国际肿瘤学领域具有重要的学术价值。

该研究聚焦于第10号染色体同源缺失性磷酸酶-张力蛋白(PTEN)及其长型变异体PTEN-L在乳腺癌治疗中的作用机制。PTEN,作为继p53之后发现的又一重要抑癌基因,其缺失、突变或低表达与乳腺癌的进展和转移密切相关。而2013年发现的PTEN-L,因其独特的分泌和穿膜能力,以及与经典PTEN抑癌蛋白类似的肿瘤杀伤作用,为肿瘤治疗带来了新的希望。
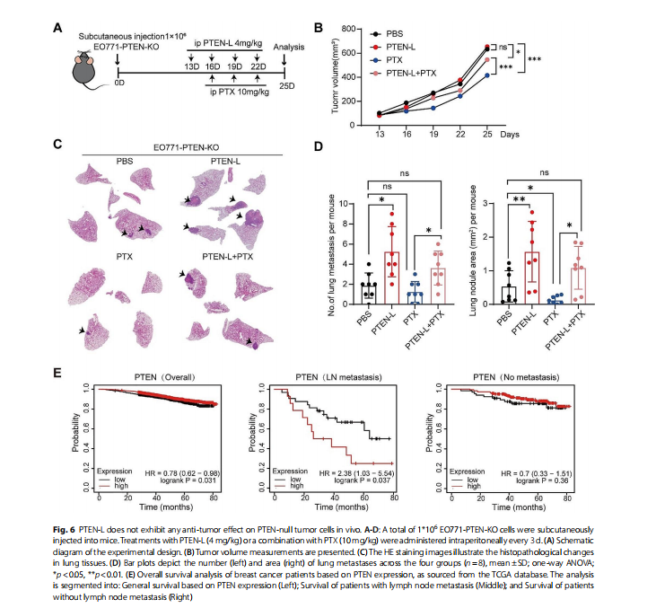
研究显示,乳腺癌患者化疗后其肺组织中分泌型PTEN-L明显升高,PTEN-L通过激活p38信号通路,诱导PTEN缺失的肿瘤细胞进入休眠状态,从而逃避免疫系统的攻击,最终在肺内定植并引发乳腺癌细胞的肺转移。这一发现不仅揭示了乳腺癌肺转移的新机制,还为临床识别PTEN缺失或低表达的肿瘤患者开辟了新途径。

(PTEN-L在体内对PTEN缺失的肿瘤细胞没有任何抗肿瘤作用)
▷PTEN-L对于癌症诊疗的意义
安俊峰博士表示:“我们的研究首次在国际上证实了PTEN-L对于PTEN表达或缺失的肿瘤细胞发挥截然不同的作用,这为未来的癌症治疗提供了新的思路。通过精准诊断和个性化治疗,我们可以更有效地针对患者的肿瘤特点进行有效干预,提高治疗效果。”
可预知,这一研究成果的临床应用前景广阔。首先,通过检测乳腺癌患者体内PTEN和PTEN-L的表达水平,医生可以更加准确地评估患者的病情和预后,为患者制定个性化的治疗方案。其次,基于PTEN-L的特异性作用机制,研究人员可以开发针对PTEN缺失或低表达肿瘤的新型靶向药物,提高治疗效果并减少副作用。
作为国内医学科技服务行业的先行者,澳网(中国区)集团凭借在精准医疗、病理诊断及临床应用领域的深厚积累,全力打造了以高通量测序技术为基石的肿瘤分子病理检测平台,结合集团病理诊断平台等多技术平台,为临床提供一站式、贯穿肿瘤诊疗全过程的整合式诊断方案。
未来,澳网(中国区)将坚定不移地加大科研投入,持续引领肿瘤精准诊断技术的创新与突破,以科技之光照亮患者健康之路。同时,澳网(中国区)始终聚焦临床诊疗需求,积极与国内外顶尖的科研机构及医疗团队携手合作,共同推动科研成果的转化与应用,为我国肿瘤防治事业添砖加瓦,助力健康中国。
Copyright 2023 Yunkang Group Limited. All rights reserved. 粤ICP备12059545号-6 隐私政策 | 免责声明 网站建设技术支持:唯引互动